• 犯罪心理效应有哪些_如何影响行为

    犯罪心理效应有哪些_如何影响行为

    心理百科 2026-01-12

    什么是犯罪心理效应? 犯罪心理效应指的是**个体在特定情境下,因心理机制被激活而做出偏离常规甚至违法的行为**。它并不是单一的心理现象,而是一系列认知偏差、情绪驱动与社会暗示的叠加结果。(图片来源网...

  • 教育心理学四大流派有哪些_如何应用

    教育心理学四大流派有哪些_如何应用

    心理百科 2026-01-12

    行为主义、认知主义、建构主义、人本主义——这四大流派几乎构成了现代教育心理学的全部骨架。它们到底有什么区别?又该怎样落地到课堂、培训乃至家庭教育?下文用自问自答的方式,拆解每一个流派的“底层代码”。(...

  • 为什么别人都在买_如何克服从众心理

    为什么别人都在买_如何克服从众心理

    心理百科 2026-01-12

    因为大脑把“多数人的行为”默认为安全选项,节省决策能量。(图片来源网络,侵删) 从众心理为何让人欲罢不能? 走进商场,看到一家奶茶店门口排起长龙,你的第一反应是什么?“这么多人买,味道一定不错...

  • 如何提高记忆力_记忆宫殿训练方法

    如何提高记忆力_记忆宫殿训练方法

    心理百科 2026-01-12

    为什么记忆宫殿能显著提升记忆效率? 记忆宫殿的核心在于把抽象信息转化为生动场景,再借助空间路径进行有序存储。 **人脑天生更擅长记住图像和空间**,而非数字或文字。 自问:为什么背一串电...

  • 幼儿分离焦虑_如何缓解

    幼儿分离焦虑_如何缓解

    心理百科 2026-01-11

    什么是幼儿分离焦虑? 幼儿分离焦虑是指婴幼儿在与主要照顾者分离时表现出的强烈情绪反应,通常出现在**6个月到3岁**之间。 常见表现: - 大哭、尖叫、抗拒 - 紧抱父母、不肯松手...

  • 当代应用心理学如何提升职场幸福感_职场心理调适技巧有哪些

    当代应用心理学如何提升职场幸福感_职场心理调适技巧有哪些

    心理百科 2026-01-11

    为什么当代职场需要应用心理学? 当“内卷”成为日常,**焦虑、倦怠、意义感缺失**像三座大山压在白领身上。传统激励手段(加薪、升职)边际效应递减,而应用心理学把实验室成果搬进办公室,用可验证的方法提...

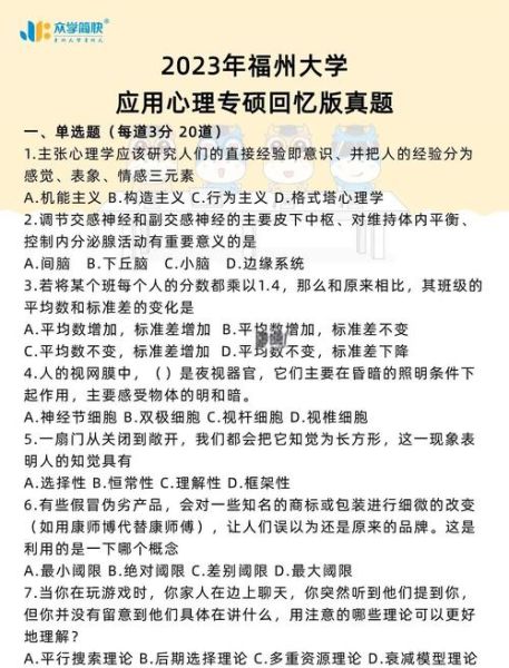
  • 福州大学心理学考研科目_福州大学心理学考研难吗

    福州大学心理学考研科目_福州大学心理学考研难吗

    心理百科 2026-01-11

    福州大学心理学考研科目 福州大学心理学考研难吗?——**中等偏上,关键在于基础扎实与信息对称** --- ### 一、官方公布的考试科目与参考书 福州大学心理学隶属于人文社会科学学...

  • 为什么会伤心_如何走出伤心

    为什么会伤心_如何走出伤心

    心理百科 2026-01-11

    因为大脑把失去解读为威胁,触发杏仁核报警,于是情绪跌入低谷。走出伤心需要同时安抚生理反应与重建意义系统。(图片来源网络,侵删) 伤心的生理脚本:身体先于意识 当一段关系结束、目标落空或被拒绝时...

  • gre心理学写作怎么准备_GRE写作提分技巧

    gre心理学写作怎么准备_GRE写作提分技巧

    心理百科 2026-01-11

    为什么GRE心理学写作如此关键? GRE心理学写作不仅考察语言,更检验**批判性思维与学术表达**。招生官通过这两篇短文判断你是否具备博士阶段必需的**逻辑严谨度与文献整合能力**。 自问:它...

  • 临床心理学就业前景怎么样_临床心理学就业方向有哪些

    临床心理学就业前景怎么样_临床心理学就业方向有哪些

    心理百科 2026-01-11

    临床心理学就业前景怎么样 **整体向好,但区域差异显著,北上广深与强省会城市需求旺盛,三四线城市仍在萌芽阶段。** --- 一、临床心理学到底在做什么? **临床心理学≠心理咨询≠...