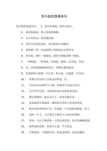
• 面塑的情感表达有哪些_面塑如何传递情感

    面塑的情感表达有哪些_面塑如何传递情感

    情感资讯 2026-02-27

    面塑的情感表达有哪些? 面塑的情感表达有哪些?一句话概括:**“形塑于手,情寄于面”**。它通过**色彩、造型、动作、符号**四种语言,把喜怒哀乐、乡愁祝福、敬畏祈愿一并揉进面团,再蒸腾出人间烟火气...

  • 百科问答必读书有哪些_如何挑选高质量版本

    百科问答必读书有哪些_如何挑选高质量版本

    读书百科 2026-02-27

    为什么“百科问答”类图书仍不可替代? 在搜索引擎与短视频泛滥的今天,许多人觉得动动手指就能找到答案,纸质百科似乎过时。但**真正深入系统的知识框架、经过多重审校的权威数据**,依旧只有纸质百科能提供...

  • 心理学有哪些分支_心理学分支有哪些

    心理学有哪些分支_心理学分支有哪些

    心理百科 2026-02-27

    心理学分支全景速览:从经典到前沿 心理学到底被拆成了多少块?**粗略统计,国际心理科学联合会承认的分支超过50个**,但日常讨论中真正高频出现的不足20个。为了让你快速建立“心理地图”,我把它们按“...

  • 什么饮料代表快乐_如何用饮料表达情绪

    什么饮料代表快乐_如何用饮料表达情绪

    情感资讯 2026-02-27

    快乐到底是什么味道? 如果快乐能被装进杯子,它大概率是带汽的。气泡在舌尖炸开的瞬间,像一场小型庆典。我曾在东京街头的自动贩卖机里买到一瓶白葡萄味芬达,冰得刺骨,甜得嚣张,那一刻的满足感至今难忘。后来...

  • 南京心理学培训机构哪家好_如何选择靠谱课程

    南京心理学培训机构哪家好_如何选择靠谱课程

    心理百科 2026-02-27

    南京心理学培训市场现状:为什么越来越多人开始关注? 过去五年,南京心理学培训机构的数量从不足十家增长到**超过五十家**,背后是社会对心理健康的重视度飙升。我的观察是:疫情后,企业EAP、学校心理老...

  • 发展心理学_儿童认知阶段有哪些

    发展心理学_儿童认知阶段有哪些

    心理百科 2026-02-27

    皮亚杰的四把钥匙:感知运动到形式运算的跃迁 儿童认知阶段到底怎么划分?皮亚杰给出的答案是四阶段模型:感知运动、前运算、具体运算、形式运算。每一阶段都像一把钥匙,打开孩子理解世界的新大门。(图片来源网...

  • 手办如何表达情感_手办情感细节有哪些

    手办如何表达情感_手办情感细节有哪些

    情感资讯 2026-02-27

    手办真的能传递情绪吗? 很多人把**手办**当成静态摆件,却忽略了它其实是“凝固的瞬间”。当我第一次看到 Alter《鬼灭之刃》祢豆子的咆哮脸时,那股从牙缝里迸出的愤怒几乎要冲破玻璃罩。那一刻我意识...

  • 百科探索发现读书笔记怎么写_如何提炼核心观点

    百科探索发现读书笔记怎么写_如何提炼核心观点

    读书百科 2026-02-27

    为什么要写《百科探索·发现》读书笔记? 很多人把这套书当成“冷知识合集”,翻完就丢。但在我看来,**它更像一张思维地图**:把零散的科学、人文、地理线索织成网。写读书笔记,就是在这张网上打结,让知识...

  • 读书活动有哪些形式_如何策划读书活动

    读书活动有哪些形式_如何策划读书活动

    读书百科 2026-02-27

    读书活动有哪些形式? 读书活动早已跳出“围坐朗读”的单一模式,**形式多元、场景跨界**才是当下的关键词。以下五种常见形态,几乎覆盖了学校、企业、社区、线上平台的所有需求:(图片来源网络,侵删)...

  • 东北师大心理学怎么样_就业前景如何

    东北师大心理学怎么样_就业前景如何

    心理百科 2026-02-27

    东北师大心理学到底强在哪? 东北师范大学心理学部成立于上世纪五十年代,是国内最早设立心理学本科点的高校之一。学科评估连续两轮位列A-,与北师大、华东师大并列师范类第一梯队。其优势集中在发展与教育心理...