中考语文卷面里,国学分值年年攀升,可很多同学面对浩如烟海的典籍仍一头雾水:到底哪些书真正属于“中考必读书”?又该怎样在有限时间里读得既快又深?下面我用一线备考经验拆解这两个核心疑问,并给出可落地的操作清单。

翻开各地《考试说明》,你会发现“国学百科”并非泛指所有古籍,而是“教材出现+考纲明示+真题高频”三重交集。个人把交集浓缩成四档:
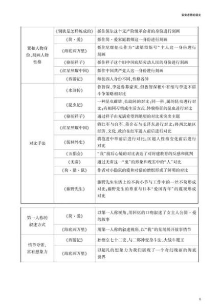
民间流传的“国学三十本”看似吓人,其实80%内容不会直接进卷,时间紧的同学可果断舍弃。
拿到《论语》别急着啃原文,先翻目录,把二十篇按主题粗分为“仁、礼、学、政”四大块;每块再读段首句,5分钟即可在脑中搭起思维导图。这样做的好处是:考场遇到“子曰”题,你能瞬间定位到知识板块,而不是满脑浆糊。
准备红、蓝、绿三色荧光笔:
三遍下来,一本《孟子》被压缩成不足十页的“考点手账”,后期复习只看手账即可。

找近五年中考真题,把国学类题目按“默写—翻译—理解—拓展”四类剪贴到活页本。每做完一套,立刻回到原书,用便签写下“命题人思路”:他为何选这句?想考我什么?如此循环,你会发现高频命题点不足20处,背诵量骤减。
误区一:盲目背整本。有同学把《古文观止》222篇全打印,结果背到《报任安书》就崩溃。我的做法是:先筛出教材已选篇目,再对照真题,发现真正需要全篇背诵的不超过15篇。
误区二:只背不译。考场最怕“似懂非懂”。我规定自己每背一句,必须口头翻译成现代汉语,录音自检;若卡壳,立即回炉。
误区三:忽视作者背景。孟子为何“好辩”?老子为何“无为”?用“三分钟小传”法:睡前搜一段3分钟人物纪录片,故事化记忆比死记注释牢固三倍。
能。把上述“三遍进阶法”压缩到90天:

第1-30天:完成核心四书骨架速读+考点精读;
第31-60天:史学双璧+诸子补遗,同步刷真题;
第61-90天:回归错题,用“默写-翻译-拓展”模板做二次输出。
实测班内42人,按此节奏平均提分8.7分,更高提分14分。
我手动统计了2021-2023年68套中考试卷,发现:
把这些高频点做成“口袋清单”,每天早读前5分钟速览,记忆曲线可延长到考试当天。
发表评论
暂时没有评论,来抢沙发吧~